香港商報
-- 天氣
國家體育總局和中國足協祝賀U23國足獲佳績

國家體育總局和中國足協祝賀U23國足獲佳績

責任編輯:鄭嬋娟 2026-01-25 08:23:48 來源:香港商報網綜合

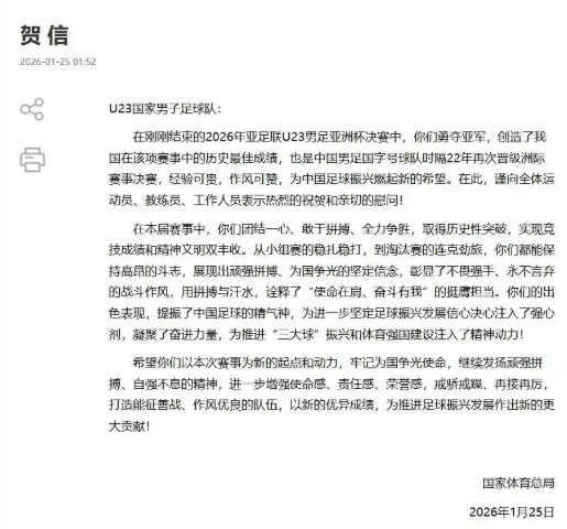
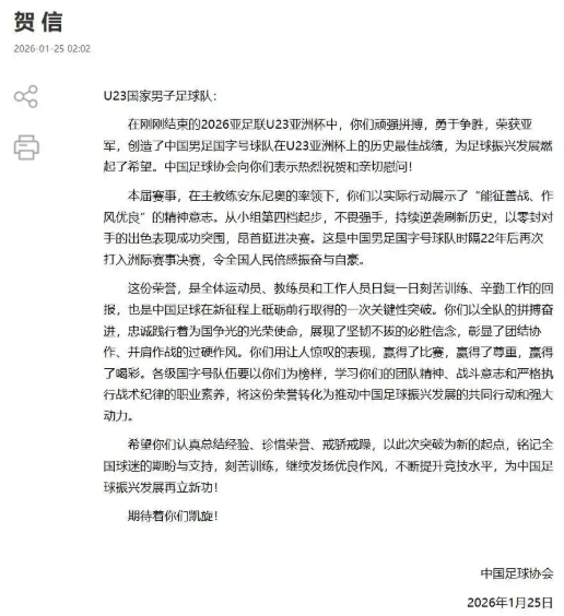
北京時間25日凌晨,2026年亞足聯U23男足亞洲杯在沙特阿拉伯吉達收官。決賽中,中國隊0:4不敵日本隊,最終獲得亞軍。國家體育總局和中國足協紛紛向球隊發來賀電,祝賀他們取得好成績,並表示U23國足為中國足球振興燃起新的希望。(圖源:新華社)

1.png

2.png

責任編輯:鄭嬋娟 國家體育總局和中國足協祝賀U23國足獲佳績
香港商報PDF

友情鏈接

承印人、出版人:香港商報有限公司 地址:香港九龍觀塘道332號香港商報大廈 香港商報有限公司版權所有,未經授權,不得複製或轉載。 Copyright © All Rights Reserved
聯絡我們

電話:(香港)852-2564 0768

(深圳)86-755-83518792 83518734 83518291

地址:香港九龍觀塘道332號香港商報大廈