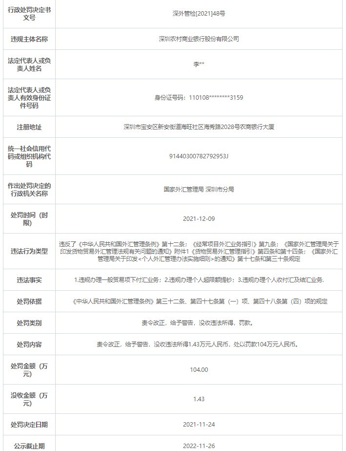
據國家外匯管理局深圳市分局消息,近日,深圳農村商業銀行股份有限公司(簡稱:深圳農商行)因違反外匯相關規定,被罰款104萬元。
深外管檢[2021]48號行政處罰決定文書顯示,深圳農商行因存在違規辦理一般貿易項下付匯業務,違規辦理個人超限額提鈔,違規辦理個人收付匯及結匯業務,違反了《中華人民共和國外匯管理條例》第十二條,《經常項目外匯業務指引》第九條等相關規定。國家外匯管理局深圳市分局決定給予責令改正,警告,沒收違法所得1.43萬元人民幣,處以罰款104萬元人民幣。

據國家外匯管理局深圳市分局消息,近日,深圳農村商業銀行股份有限公司(簡稱:深圳農商行)因違反外匯相關規定,被罰款104萬元。
深外管檢[2021]48號行政處罰決定文書顯示,深圳農商行因存在違規辦理一般貿易項下付匯業務,違規辦理個人超限額提鈔,違規辦理個人收付匯及結匯業務,違反了《中華人民共和國外匯管理條例》第十二條,《經常項目外匯業務指引》第九條等相關規定。國家外匯管理局深圳市分局決定給予責令改正,警告,沒收違法所得1.43萬元人民幣,處以罰款104萬元人民幣。


