因應政府最近公布在「疫苗通行證」加入「紅碼」及「黃碼」,司法機構今日(12日)公布使用「疫苗通行證」進入各法院大樓的最新安排,以確保法庭在情況許可下能繼續安全地處理事務。
由即日起,持「疫苗通行證」「紅碼」人士(即確診者)不得進入司法機構所有處所。持「黃碼」人士(即正接受醫學監察的抵港人士)若當日快速抗原測試結果為陽性或沒有進行快速抗原測試,亦不應前往任何司法機構處所。
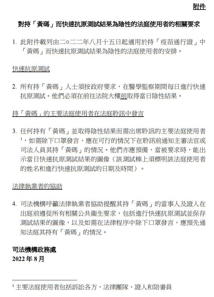
其他持「黃碼」的法庭使用者可以進入各法院大樓,但前提是他們須遵從政府相關規定。司法機構提醒,他們在前往法院大樓前須先取得當日快速抗原測試陰性結果。他們亦須嚴格遵從司法機構處所的所有防疫措施,包括佩戴口罩(除非獲法官或司法人員准許除下口罩)和接受強制體溫檢測。
由下星期一(15日)起,任何出席法庭聆訊而持有「黃碼」的主要法庭使用者,包括訴訟各方、法律團隊、證人和陪審員,如須除下口罩發言(例如證人作供時),他們應在可行的情況下在聆訊前通知有關的法官或司法人員其持有「黃碼」的情況。主審法官或司法人員將作出適當指示,包括要求有關法庭使用者出示當日的快速抗原測試結果的圖像。相關法律代表(如有)亦應按情況協助其證人向法庭報告有關情況(見下圖)。

現行要求出席有陪審團參與的法律程序的若干主要法庭使用者,包括陪審員、法律團隊和檢控人員,每天需進行快速抗原測試的安排將會繼續,以保障公眾健康。(資料圖)

