為慶祝香港回歸祖國26周年暨香港特區成立26周年,特區政府與社會各界將推出一系列特別優惠,涵蓋飲食、文化藝術、體育、環保、漁農、交通等方面,讓市民感受節日氣氛,共慶回歸。
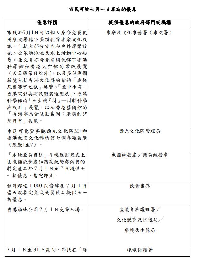
康樂及文化事務署轄下多項收費康樂文化設施和漁農自然護理署轄下的香港濕地公園會於7月1日免費開放,包括:室內康樂設施:羽毛球場、網球場、籃球場、投球場、排球場、壁球場、乒乓球枱、美式桌球枱、英式桌球枱、運動攀登牆、草地滾球場、高爾夫球設施、健身室*、活動室、舞蹈室和單車賽道*;
戶外康樂設施:網球場、網球練習場、草地滾球場、棒球練習場、運動攀登牆*、射箭場*和高爾夫球設施(不包括營地設施、運動場、人造草地球場和天然草地球場);
公眾游泳池(不包括灣仔游泳池及因改建工程而暫停開放的九龍仔游泳池);
水上活動中心艇隻*(創興水上活動中心的康樂獨木舟、水上單車、舢舨和彩艇只供營友免費使用)。
市民可於6月25日(星期日)上午7時起在各區「康體通」櫃枱(不包括自助服務站)及網上預訂系統,以先到先得方式,預訂7月1日未被團體預訂的康樂設施,其中屯門康樂體育中心「康體通」訂場櫃枱將於上午7時30分開始提供服務,而水上活動中心則於上午8時30分開始提供服務。
每人只可預訂一節免收費的康樂設施,不論類別。「康體通」系統不會接受市民超額預訂設施的申請。由於預期市民會踴躍預訂設施,早上繁忙時段或需較長時間進入網上預訂系統。
公眾游泳池設施無須預約,市民只需於泳池開放時段前在泳池入口處排隊輪候,名額先到先得,額滿即止。
同日,市民可免費參觀西九文化區M+和香港故宮文化博物館7個專題展覽(展廳1至7)。文物保育專員辦事處的活化歷史建築夥伴計劃下的12個項目也會於7月1日或相近日子,安排或加強免費導賞團服務、免費工作坊等,歡迎公眾參與。
此外,市民在7月1日至7日透過「本地魚菜直送」手機應用程式選購魚類統營處和蔬菜統營處銷售的特定產品,可享七一折優惠。市民7月整個月內到環境保護署轄下「綠在區區」社區回收網絡進行回收或利用智能回收桶參與廚餘回收,可獲額外「綠綠賞」積分。
飲食業界方面,預計超過1000間食肆在7月1日當天就指定菜式或餐飲品提供七一折優惠。
除政府部門和飲食業界外,不同機構和界別均積極於7月舉辦優惠活動,與市民分享慶回歸的喜悅。其中,市民可於指定日子免費乘搭電車和部分渡輪航線,香港機場管理局也會向旅客派發紀念品。市民可於71日享有的優惠載於附件,相關政府部門或機構稍後會進一步公布優惠詳情。
特區政府感謝飲食業界和各機構提供上述優惠,讓市民可以共同慶祝香港特區成立26周年。
各項活動的最新資訊已上載專題網站,歡迎市民瀏覽。



