紅磡海底隧道將於本周日(23日)上午5時起實施「易通行」,屆時駕駛者可直接駛過收費廣場,透過「易通行」繳交隧道費,無須停車或排隊付款。所有人手收費亭及快易通車道將會取消。運輸署署長羅淑佩今日(20日)表示,當日凌晨1時起會分階段實施臨時交通安排,屆時來回方向各8條收費行車線會減少至4條,凌晨4時至5時全線封閉一小時,呼籲司機及早安排行程。
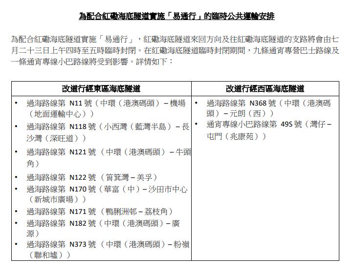
為配合實施「易通行」,紅磡海底隧道一帶由7月23日凌晨1時起會分階段實施臨時交通安排。紅磡海底隧道來回方向及其支路將會由凌晨4時至5時臨時封閉。在臨時封閉期間,共有9條通宵專營巴士路線(N11、N118、N121、N122、N170、N171、N182、N373、N368號線)及一條通宵專線小巴路線(49S號線)需改道行經東區海底隧道或西區海底隧道。




截至本月19日,當局發出的車輛貼數目約80萬張,佔全港已領牌的車輛約97%,當中約85%的車輛已開立「易通行」戶口。「易通行」在青沙管制區、城門隧道及獅子山隧道平均每日收取約20萬架次的隧道費。
運輸署預料,每日約有11萬架次車輛使用紅隧,因此已提升「易通行」系統,每小時可處理約15萬架次車輛,相信足以應付需要。
隨着政府收費隧道今年內會陸續實施「易通行」,運輸署再次呼籲車主盡快完成「易通行」三步曲:(1)安裝車輛貼、(2)開立「易通行」戶口及(3)設定自動繳費方式,以盡享「易通行」帶來的便利。
車主如需協助,可瀏覽「易通行」網站、致電24小時客戶服務熱線3853 7333,或前往四個客戶服務中心、四個服務點、停車場服務站,以及位於指定港鐵站及民政事務處轄下民政諮詢中心的諮詢站。



「易通行」客戶服務中心及服務點
繼紅磡海底隧道後,政府計劃在8月於西區海底隧道和東區海底隧道陸續實施「易通行」,詳情會另行公布。
頂圖:運輸署署長羅淑佩(左二)、首席運輸主任(管理)何均衡(左一)、總工程師/交通工程(九龍)王志恒(右二)和總工程師(智慧出行)方崇傑(右一)介紹紅隧實施「易通行」詳情。圖:政府新聞處

