娃哈哈集團已故創始人宗慶後遺產糾紛案有新進展,宗慶後的3名私生子女去年向香港高等法院入稟,要求現任娃哈哈董事長宗馥莉披露一個滙豐銀行賬戶內資產去向,並申請禁制宗馥莉處理該賬戶內任何資產。
8月1日,香港高等法院頒發非正審禁制令,裁定宗馥莉在杭州中級人民法院及浙江高級人民法院訴訟有結果前,除非法庭有其他命令,否則不得從建浩創投有限公司(Jian Hao Ventures Limited)的香港滙豐銀行賬戶提款或轉賬任何資產。另亦需披露該滙豐賬戶的最新餘額、資產去向及收支完整賬目。若在去年2月2日或之後,戶口內的資產轉至第三方的,被告亦需交代相資料。
截至去年5月31日,建浩創投有限公司在香港滙豐銀行賬戶持有17.99億美元(折合約141億港元),主要包括債券及其他固定收益資產以及部分現金和定期存款。
以下為高等法院裁決全文:

HCMP 2772/2024 [2025] HKCFI 3355
香港特別行政區高等法院
原訟法庭
雜項訴訟編號 2772/2024
關於 根據《高等法院條例》(第4章)第21M條,為協助杭州市中級人民法院的訴訟提供支援
訴訟雙方
第一原告:
宗繼昌(Jacky Zong)
第二原告:
宗婕莉(Jessie Jieli Zong)
第三原告:
宗繼盛(Jerry Jisheng Zong)
與
第一被告:
宗馥莉(Kelly Fuli Zong)
第二被告:
建浩創投有限公司(Jian Hao Ventures Limited)
法庭信息
主審法官:高等法院暫委法官林展程(Gary CC Lam)
聆訊形式:內庭聆訊(公開聆訊)
聆訊日期:2025年7月11日
裁決日期:2025年8月1日
裁決
一、引言
本庭需處理的申請包括:
原訴傳票:第一至第三原告於2024年12月30日提交,根據《高等法院條例》(第4章)第21M條,請求頒布命令,禁止第一及第二被告處置或處理香港某銀行賬戶中的特定資產,以協助在中華人民共和國杭州市已提起或將提起的訴訟。
臨時傳票:原告於2024年12月30日提交,請求在原訴傳票實質性處置前頒布臨時禁制令。
在2025年1月3日由周穎思暫委法官(DHCJ Grace Chow)主持的臨時傳票聆訊中,被告承諾在臨時傳票實質性裁定前,不撤回或抵押相關資產。基於此承諾,法庭未頒布臨時禁制令。
為本案目的,原訴傳票的處置將一併處理臨時傳票。
二、當事人
當事人主要來自同一個父親宗慶後先生(以下簡稱「宗先生」)的兩個家庭。宗先生於2024年2月25日去世,生前為中國飲料生產企業杭州娃哈哈集團有限公司(以下簡稱「娃哈哈集團」)的創始董事長兼行政總裁。
原告:
第一原告(「繼昌」)、第二原告(「婕莉」)、第三原告(「繼盛」)為宗先生與杜建英女士(「杜女士」)的三個子女。
被告:
第一被告(「馥莉」)為宗先生與施幼珍女士(「施女士」)的女兒,現為娃哈哈集團董事長。
第二被告(「建浩公司」)為一家根據英屬維爾京群島(BVI)法律註冊成立的公司。自2024年2月2日起,馥莉為其唯一註冊股東。宗先生在2024年2月25日去世前為唯一董事,其後由馥莉接替。
建浩公司在香港持有多種資產,其中包括截至2024年5月31日在滙豐銀行賬戶(「滙豐賬戶」)的淨資產1,799,062,412.25美元,主要包括債券、其他固定收益資產及部分現金和定期存款。原告尋求的資產保全令針對這些滙豐賬戶資產(以下簡稱「滙豐賬戶資產」)。為方便起見,建浩公司持有的除滙豐賬戶資產外的其他資產稱為「其他資產」。
宗先生於2024年2月2日立下兩份遺囑(「遺囑」):
一份涉及其特定離岸資產,但不包括建浩公司及其資產;
另一份涉及其在中國內地的資產。
遺囑未提及任何原告或杜女士,但指定了包括馥莉、施女士及宗先生的母親王樹珍女士(「王女士」)在內的受益人。
兩份遺囑的執行人為漢坤律師事務所律師陳漢及郭虹。本案訴訟不涉及宗先生遺產的管理,僅提供背景以理解下文提及的當事人協議(涉及遺囑)。
三、原告的證據
原告的案件主要依賴以下三份文件:
手寫指示:一份未註明日期的手寫文件,據原告稱由宗先生於2024年1月底親筆書寫,寫給郭虹。
委託書:宗先生於2024年2月2日簽署的文件。
協議:2024年3月14日由馥莉、繼昌、婕莉和繼盛簽訂的文件。
手寫指示內容如下:
郭虹
準備去香港辦理三個人的信託,在滙豐辦,每人七億美金,需辦理下列工作:
我的信託就是拿利息,要求滙豐銀行給予較優惠的利息,我們長期不動,僅能收取利息使用。
按香港法律要求,簽訂信託合同,並請香港公證處公證。
受益人僅是其本人與子孫,與配偶沒有關係,系婚前財產。
滙豐賬目美金尚不夠,請把人民幣換成美金。
先辦理繼昌/婕莉的,若美金募足了,請繼盛請假回來辦理好。
宗慶後
委託書(2024年2月2日)內容如下:
委託書
甲方:宗慶後(「委託人」)
…
乙方:宗馥莉(Zong, Kelly Fuli)(「受託人」)
…
鑑於:
1.建浩創投有限公司(Jian Hao Ventures Limited)為一家根據BVI法律註冊成立的公司…公司經登記的股東為乙方,甲方為唯一董事;
2.建浩創投有限公司持有兩部分資產,包括(1)於香港上海滙豐銀行有限公司(HSBC Hong Kong)開設的賬號下的資產(下稱「標的財產」);(2)在高盛、渣打、瑞銀、工銀、中銀等其他銀行開設的賬戶內的資產(下稱「其他銀行的財產」);
3.雙方確認乙方為替甲方代持上述資產,包括公司股權及資產;
現甲方和乙方本着自願、誠信的原則,經充分協商,就甲方委託乙方運用上述標的財產設立境外信託的相關事宜達成如下協議,以資共同遵守。
一、甲方委託乙方以乙方作為設立人分別設立三個境外信託(三個信託單獨簡稱為『信託A』『信託B』『信託C』,合稱為宗氏境外家族信託),信託A以宗繼昌及其子女作為信託受益人;信託B以宗婕莉及其子女作為信託受益人;信託C以宗繼盛及其子女作為信託受益人。
二、本協議第一條所約定之宗氏家族信託受益人僅包括宗繼昌、宗婕莉、宗繼盛及其子女,信託利益為他們的婚前個人財產,受益人不包括該等人士的配偶。
三、甲方委託乙方設立的宗氏家族信託為不動本信託,即信託資產繼續在HSBC Hong Kong進行固定收益投資,只就利息收益進行分配,任何人士不得主張動用信託財產本金向受益人作分配。
四、在完成上述「三」項之後,對於其他銀行存放的財產,甲方確定將所有資產利益歸屬於乙方,由乙方自行處理。
同日(2024年2月2日),馥莉簽署了一份中文確認函,確認同意委託書內容。當天,馥莉成為建浩公司唯一股東。
2024年2月25日,宗先生去世。
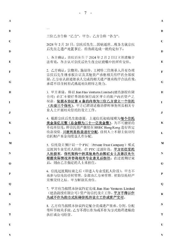
協議(2024年3月14日)內容如下:
協議
甲方:宗馥莉
…
乙方一:宗繼昌
…
乙方二:宗婕莉
…
乙方三:宗繼盛
…
三位乙方合稱「乙方」,甲方、乙方合稱「各方」。
2024年2月25日,宗慶後先生…因病逝世…現各方就宗慶後先生之遺產處置事宜,經協商達成一致約定如下:
1.各方確認,宗慶後先生於2024年2月2日訂立的遺囑合法有效,各方認可宗慶後先生在公證遺囑中的所有安排。
2.乙方確認,宗馥莉、施幼珍、王樹珍三位繼承人具有辦理宗慶後先生繼承權公證及其他資產承繼相關程序的全部權限,乙方承認前述繼承人完成的相關遺產繼承程序合法有效,承諾不以任何形式挑戰相關程序之效力。
3.甲方承諾,將以建浩創投有限公司(Jian Hao Ventures Limited)在滙豐銀行香港特別行政區開立的賬戶內的資產之權益,依據本協議第4條的內容為三位乙方設立一個信託(共設三個信託)。甲方已聘請適格的律師事務所及相關專業人士開展相關信託的設立工作。
4.根據宗慶後先生的意願,上述信託初始規模為每個信託美金柒億元整(總金額為二十一億美金整),為不可撤銷的不動本信託,即信託資產繼續在HSBC Hong Kong進行固定收益投資,只就利息收益進行分配,任何人士不得主張動用信託財產本金向受益人作分配。
5.信託設立預計以一個PTC(私人信託公司)模式過渡到專業受託人階段,在PTC過渡階段,甲方擔任受託人的股東,信託架構中的其他角色由郭虹女士及陳漢先生根據實際情況並諮詢相關專業意見後擔任;在過渡期結束後,則由乙方指定的人士來擔任。
6.信託過渡期結束之後(即進入專業受託人階段),甲方不再參與信託的任何管理,全部由乙方來管理。初始信託財產完整交付之後,甲方解除其責任。
7.甲方應當按照本協議約定完成建浩創投有限公司資產的信託設立工作,甲方不得以作為或不作為的方式阻礙信託的設立工作或資產交付。
8.乙方應當按照本協議約定配合完成遺產繼承、分割、分配等環節相關手續,乙方不得以作為或不作為方式妨礙遺囑的執行或公司經營。
9.凡因本協議所發生的或與本協議有關的一切爭議,本協議各方可通過友好協商解決。在協商不能解決或一方不願通過協商解決時,任何一方應向浙江省杭州市有管轄權的人民法院提起訴訟。
協議明顯體現對價關係:原告應承認遺囑效力並配合執行,馥莉應為原告設立離岸信託。
從手寫指示、委託書及協議(統稱為「文件」)可合理看出,滙豐賬戶資產應用於為原告設立離岸信託,其他資產歸於馥莉。
在原告的支持性陳述書中,繼昌提到馥莉處理宗先生資產的情況:
未經授權提款
馥莉未經原告知情或同意,從滙豐賬戶提款。原告僅收到兩份滙豐賬戶月結單:
2024年1月31日結單(「2024年1月結單」),由郭虹於2024年5月提供給杜女士;
2024年5月31日結單(「2024年5月結單」),由娃哈哈集團董事、馥莉下屬洪嬋嬋(「洪女士」)於2024年7月提供給杜女士。
通過比較,發現未經授權的提款,例如:
美元、加元、澳元、英鎊、歐元、日元資產價值下降,港幣、人民幣資產價值上升;
2024年1月1日至4月30日,提款5244600.17美元;
自2024年4月30日起,提款1085120美元。
未能設立信託
馥莉未能或拒絕簽署設立三個離岸信託(「離岸信託」)的文件,如委託書及協議所要求。
據杜女士了解,宗先生生前口頭表示應聘請香港恆泰信託有限公司(「恆泰信託Trident Trust」)為離岸信託的信託公司。2024年6月18日,陳漢通過電子郵件通知馥莉、其中國律師孫世琦(「孫律師」,來自競天公誠律師事務所)及杜女士,其團隊已準備好設立離岸信託所需文件,建議馥莉:
首先設立信託架構;
在滙豐銀行開設賬戶;
將財產轉移至信託。
然而,孫律師當日代表馥莉回復,稱雙方未就此達成一致,需先確定信託財產及滙豐賬戶資產價值,並警告陳漢勿干涉信託工作,應保持中立遺產管理人角色。
2024年6月25日,恆泰信託的嚴文生(「嚴先生」)向孫律師發送離岸信託的信託契據草稿及其他文件供馥莉簽署。2024年7月22日及23日,嚴先生發送滙豐銀行資產轉移指示表供馥莉簽署,但馥莉未能或拒絕簽署。
2024年8月13日,孫律師回復杜女士7日詢問信託進展的電子郵件,稱馥莉已聘請TMF集團(「TMF」)設立信託,因恆泰信託服務質量不佳,並附上TMF費用提案,表示將盡快聯繫受益人提供文件。
隨後,孫律師(代表馥莉)與杜女士就恆泰信託與TMF的選擇發生爭執。2024年9月,繼昌、婕莉、繼盛為避免爭議,同意馥莉使用TMF。從2024年9月末至11月初,當事人代表(包括原告律師北京大成(上海)律師事務所的XU YELU(「徐女士」)及LI CHEN(「李女士」))與TMF代表Cindy Huang(「Cindy」)通過微信及2024年11月12日在線會議討論,傳閱信託契據草稿等文件,但馥莉拒絕簽署。原告認為,馥莉「持續拖延簽署文件」,表明無意受協議約束,或通過不作為(違反協議第7條)阻礙信託設立。
2024年11月30日,孫律師轉達馥莉確認,資產仍在賬戶,原告無需擔心。
2024年12月14日,競天公誠律師張聰聰(「張律師」)代表馥莉通過電子郵件表示:
不承認手寫指示有效性;
不會同意進一步修改信託契據草稿;
將以適當節奏繼續設立離岸信託;
無義務回應大成律師事務所除信託文件內容外的請求;
若原告損害其利益(如提起訴訟),有權立即停止設立離岸信託。
原告強調:
●協議第5條規定:
信託設立預計以一個PTC(私人信託公司)模式過渡到專業受託人階段,在PTC過渡階段,[馥莉]擔任受託人的股東,信託架構中的其他角色由郭虹女士及陳漢先生根據實際情況並諮詢相關專業意見後擔任;在過渡期結束後,則由[原告]指定的人士來擔任。
馥莉堅持在信託契據草稿中加入條款(草稿第5條),任命其為信託保護人,擁有決定信託期限的權力(草稿第11條)。
●委託書第1條及第2條明確僅原告及其子女為離岸信託受益人,馥莉卻提議(草稿第9條)將其子女納入受益人。
繼昌在2024年12月30日陳述書第55段投訴:
簡而言之,儘管經過數月談判,馥莉
(i)仍未設立三個離岸信託或私人信託公司;
(ii)拒絕承認手寫指示有效性;
(iii)拒絕提供滙豐賬戶信息(除2024年1月及5月結單外);
(iv)導致至少1085120美元資金以不明目的轉移出滙豐賬戶(顯然非為離岸信託目的)。
在2025年6月16日繼昌第二份陳述書中,原告首次提出馥莉對原告家族懷有「嚴重敵意」,並在家族資產控制權上展開系統性爭奪,包括娃哈哈集團旗下10家工廠公司,剝奪集團資產以利己。原告律師王威廉資深大律師(帶領袁凱琳律師及劉智豪律師)認為此為回應被告聲稱馥莉始終尊重宗先生意願的證據。為公平起見,被告獲准依賴馥莉第二份陳述書回應。然而,這些證據對判決無決定性作用。
四、被告的證據
針對未經授權提款的投訴,馥莉解釋所有提款均為合法交易:
◆外幣(美元、加元、澳元、英鎊、歐元、日元)減少及港幣、人民幣增加,源於貨幣波動及投資組合調整。
◆約524萬美元淨變化主要因2024年3月及4月建浩公司償還滙豐銀行貸款及利息:
2023年12月27日(委託書及協議前),建浩公司(宗先生為唯一董事)借入3.1849160159億港元固定貸款(「第一貸款」)投資金融產品;
2024年2月27日(委託書後、協議前),為再融資第一貸款及利息,借入3.2168187525億港元(「第二貸款」);
2024年4月5日(委託書及協議後),為再融資第二貸款及利息,借入2.3377851360億港元(「第三貸款」);
2024年4月12日(委託書及協議後),借入2.3368165769億港元(「第四貸款」)清償第三貸款及利息。
◆1085120美元用於滿足New Era Capital Partners, L.P.及New Era Capital Partners II, L.P.(「基金」)於2024年1月22日及3月14日發出的認繳要求(基金不屬滙豐賬戶)。建浩公司於2017年8月及2022年初投資該等基金。
儘管在第二貸款及基金認繳提款時,滙豐賬戶資產可能已被指定用於固定收益投資的離岸信託,但提款仍發生。特別是基金認繳,基金與原告無關。馥莉稱這是宗先生擔任董事時的慣常做法。
針對拖延設立離岸信託的投訴,馥莉稱與原告就文件草稿條款的討論為真誠的。
馥莉認為:
委託書第3條(見上文手寫指示部分)意指僅固定資本利息為信託資產,非資本本身。原告誤認為資本也應是信託資產。
原告不應視其為僅代管人,她在信託文件條款上有發言權,依據協議第5條及第6條(見上文協議部分),她在過渡階段為「受託人的股東」。
滙豐賬戶資產從未達21億美元,協議第4條(見上文協議部分)僅為目標性數字,且她不承認手寫指示有效性,原告主張每人7億美元不現實。
提議將自己子女納入受益人,被告律師余若海資深大律師(帶領麥梓健律師)稱其子女被草稿「排除人士」定義排除,但「排除人士」僅指馥莉或其子女的配偶,馥莉子女未被排除。余律師建議此為律師模板所致,法庭駁回此說,因無證據支持。
馥莉稱雙方分歧阻礙文件簽署,未表明不遵守委託書或協議,未通過作為或不作為(違反協議第7條)阻止信託設立,原告操之過急。
馥莉強調始終尊重宗先生意願,回應原告指責,詳見其第二份陳述書。
五、原告的案件
原告主張:協議受香港法律管轄(被告無證據反駁,余律師保留後續訴訟立場);
馥莉未能設立離岸信託,違反協議,並通過「不作為」違反協議第7條;
馥莉就滙豐賬戶資產為推定信託受託人及/或受信人。
六、杭州訴訟
儘管原告認為協議受香港法律管轄,協議第10條要求在杭州法院提起訴訟。2024年12月27日,原告向杭州市中級人民法院(「杭州法院」)提交申請及訴狀(「向杭州法院的申請」),以立案登記對馥莉提起訴訟(「杭州訴訟」),建浩公司為第三方。原告尋求救濟包括:
判決確認建浩創投有限公司名下在香港上海滙豐銀行有限公司的賬戶中的資產為原告享有受益權的信託財產(「信託財產」);
確認被告對信託財產負有受信責任,需解釋信託財產去向;
判令被告在28天或法院認為合適的期限內,履行手寫指示、委託書、協議第3、4、5、6、7條義務;
判令被告支付以21億美元為基數的利息收益;
判令被告賠償擅自轉移的信託財產損失(暫計1085120美元)。
王律師強調,杭州訴訟主張滙豐賬戶資產(而非僅其收益)為標的資產。
2025年2月28日,原告應杭州法院要求提交修訂訴狀。截至2025年6月16日,申請尚未「立案登記」。2025年7月8日,浙江省高級人民法院通知原告,杭州訴訟已「立案登記」。被告投訴通知書案件編號被塗黑,證據不清。原告解釋塗黑為杭州法院要求以減少公眾關注。通知書內容明確與杭州訴訟有關。
七、第21M條申請的兩階段方法
第21M條處理方法由終審法院在 Compania Sud Americana de Vapores SA v Hin-Pro International Logistics Ltd [2016] 19 HKCFAR 586 確立,引用黃柳詩法官在 Jiang Xi An Fa Da Wine Co. Ltd v Zhan King [2019] HKCFI 2411 總結:
第一階段:法院詢問外國訴訟判決是否可由香港法院執行。若可執行,則提出與支持香港訴訟臨時救濟相同的問題,但原告申索強度從外國法院立場考慮。
第二階段:根據第21M(4)條,考慮除第21M條外無管轄權是否使頒布申請不公或不便。
八、第一階段
被告律師余若海資深大律師未對杭州訴訟判決可執行性提出異議,但主張禁制令(Mareva、財產或保全令)門檻為「有合理勝訴依據的案件」(good arguable case),引用Hin-Pro及Convoy Collateral Ltd v Broad Idea International Ltd [2023] AC 389。
法庭認為,引用案例為Mareva禁制令案例,其門檻為「有合理勝訴依據的案件」。歐陽桂如暫委法官在Narian Samtani v Chandersen Tikamdas Samtani [2012] 4 HKLRD 872指出,Mareva禁制令與保全令區別在於前者限制被告處置無財產權利的資產以滿足金錢判決,故需更高門檻。
第一階段目的是若香港法院不頒布命令,為外國訴訟頒布無意義,體現司法禮讓。提高門檻反而不符禮讓。第21M條申請本質為香港法院非實質爭議法院,僅提供協助。
法定管轄權及外國法院選擇不導致更高門檻。案例顯示,Mareva禁制令在第一階段適用國內門檻。法庭認為,保全令門檻為「有重大爭議待決」。
資產散失真實風險非第一階段必要條件。證據顯示,原告違約申索存在重大爭議待決,余律師同意,且原告確立「有合理勝訴依據的案件」。
關於信託及受信關係:
委託書創建明示信託,馥莉及建浩公司無滙豐賬戶資產受益權;
協議產生推定信託,馥莉負有受信義務;
建浩公司為馥莉控制,可推斷信託聲明。
原告對滙豐賬戶資產及收益有財產權利。余律師認為僅收益涉及受信義務,信託未設立,投資決定權在建浩公司。手寫指示第5條(先辦理繼昌/婕莉信託)顯示設立信託時間為重大爭議待決。法庭認為信託及受信問題存在重大爭議及合理勝訴依據。
便利平衡:保全令非Mareva禁制令,資產散失真實風險非必要,但相關。測試為是否有擔保需要,若損害賠償足夠,法院可拒絕保全令。法庭認為需擔保:
財產申索存在重大爭議,便利平衡傾向保全;
未分配收益、未設立信託,馥莉解釋存爭議;
馥莉拒絕提供賬戶信息,存在散失風險;
資產價值18億美元,被告難賠償。
若申請在香港法院提出,法庭會頒布保全令,但禁止「處置」或「減少價值」不適當,因賬戶為投資賬戶,價值波動。禁止「撤回」及「抵押」更合適,避免干擾中國法院案件管理。
第一階段通過。
九、第二階段
Hin-Pro稱不宜列出不公或不便情況清單,但引用Motorola Credit Corporation v Uzan(No 2)[2004] 1 WLR 113五項考量:
頒布命令是否干擾主要法院案件管理;
主要司法管轄區政策是否不頒布全球凍結/披露命令;
命令是否導致不和諧或混亂;
是否存在管轄權衝突;
是否頒布無法執行的命令。
余律師主張資產散失真實風險為第二階段要求,法庭駁回,測試為是否不公或不便。保全令不干擾杭州訴訟,協助中國法院確保資產可用,體現禮讓。
余律師主張應先向中國法院申請,法庭認為非先決條件,引用Chow Steel Industries、JSC VTB Bank、Anan Kasei案例。原告解釋未向杭州法院申請因中國法院極少頒布域外保全令(見繼昌第二份陳述書及專家意見)。
被告專家提及一保密案例,報告嚴重塗黑,價值甚微。原告專家意見更可信,中國法院極少頒布域外保全令。法庭認為頒布保全令公正且便利。
若中國法院作出影響案件實質的決定,當事人應通知香港法院。
十、披露命令
原告尋求披露滙豐賬戶餘額、2024年2月2日起資產去向及1085120美元去向(已解釋無需)等信息。
法庭考量:杭州訴訟尋求的救濟2(Relief 2)要求被告解釋信託財產去向,披露命令可能干擾案件管理;
披露命令通常為保全令輔助工具,確保有效性。
法庭頒布披露命令,明確僅為確保保全令有效,體現對中國法院禮讓,非基於案件實質或救濟2。
十一、結論
法庭頒布命令,修改如下:
禁止「處置或處理或減少價值」改為「撤回或抵押」;
刪除披露命令第3(c)段;
命令有效至杭州訴訟最終處置或法院進一步命令;
刪除域外送達條款;
允許申請自由;
更新附件1,包含所有陳述書,註明未閱讀繼昌第二份陳述書第32及37段被刪除部分。
無需對臨時傳票作出命令。
費用命令:被告支付原告費用,書面簡易評定,核證兩名律師費用。原告3日內提交費用清單,被告7日內提交反對清單。
感謝原告律師(王威廉資深大律師、袁凱琳律師、劉智豪律師)及被告律師(余若海資深大律師、麥梓健律師)的協助。
高等法院暫委法官:林展程Deputy High Court Judge Gary C C Lam
原告律師:王威廉資深大律師,帶領袁凱琳律師及劉智豪律師,受Karas So LLP委聘
被告律師:余若海資大律師,帶領麥梓健律師,受Anthony Siu & Co.委聘











































判決書原文

