樓市交投活躍,港府有問責官員入市!
被稱為高官「樓王」的政制及內地事務局副局長胡健民等相關人士,上月斥2368萬元(港元,下同)購入大埔比華利山別墅銀池道一幢單號洋房。
該地洋房有「二手蝕讓之城」之稱,原業主於2012年以3236.5萬元一手購入,賬面虧損超過868萬元或27%,連使費估計實際虧損逾1000萬元或約32%。
資料顯示,上述比華利山別墅洋房實用面積2079平方呎,5房一套,另有約930平方呎私家花園及513平方呎天台。該洋房3月底以2368萬元沽出,成交呎價約1.13萬元,新買家為海敏有限公司(OCEAN ALLIED LIMITED,下稱海敏),公司股東包括胡健民及妻子黃美玉,公司董事包括黃美玉及其兒子、民建聯大埔支部成員胡百鴻。

比華利山別墅。資料圖
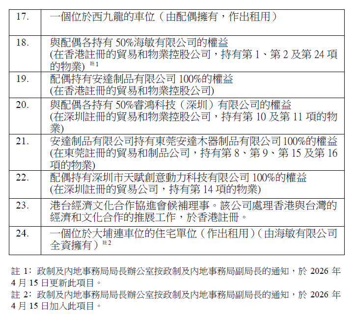
據政制及內地事務局資料,胡健民於今年4月15日作出利益申報,以海敏全資持有一個大埔連車位的住宅單位,作出租之用。
根據利益申報資料,連同今次新買的洋房,胡健民及黃美玉夫妻二人合共持有18項物業,分布於香港、廣東、馬來西亞及加拿大。


其中,香港物業包括胡健民以海敏名義持有大埔淺月灣兩幢洋房,該公司曾於2010年以1593萬元購入淺月灣1期單號屋,實用面積2005平方呎,呎價7945元;於2011年以2415.35萬元購入淺月灣2期一幢連泳池洋房,實用面積2012平方呎,呎價1.2萬元。
是次海敏再入市,增持比華利山別墅洋房。
另外,胡健民本身亦持有比華利山別墅一個連車位的單位作出租,其妻子則持有油尖旺一個住宅單位作出租。
官員財產申報制度由來已久
事實上,香港官員的財產申報制度是1998年9月推行的,政府高官及副手、行政會議成員等都要申報,部分高官配偶還要申報職業。
按照香港特區《政治委任制度官員守則》要求,各政治委任官員在委任之初及其後每年須申報其投資及利益,並將申報資料上載相關辦公室或政策局的網頁。行政長官自願跟從上述申報安排。行政會議成員同樣須在委任之初及其後每年申報須予登記的個人利益,申報資料會上載行政會議的網頁。
行政會議成員個人利益申報包含6項內容,其中第4項「在本港或本港以外地區擁有的土地及物業」,以下三種情況均須申報,即:本人擁有用作自住;以配偶、子女、其他人或公司名義擁有,但實際由本人所有;雖非本人所有,但本人在其中有實際利益(如租金收入)。
其他須申報的內容分別為:
第1項,「公共或私營公司的受薪董事職位」;
第2項,「受薪工作、職位、行業、專業等」;
第3項,「如以上須登記的利益包括行政會議成員所提供的個人服務,而這些個人服務是因其行政會議成員身份而引致,或與這個身份有任何形式的關係,請說明服務對象的姓名或名稱」;
第5項,「據行政會議成員所知,如其本人,或連同其配偶或子女,或代表其配偶或子女持有公司(包括上市和非上市者)或其他團體的實益股份,而這些股份的面值超過有關公司或團體已發行股本的百分之一,請說明公司或團體的名稱」;
第6項,「公眾理解為屬須申報利益的理事會、委員會或其他機構(例如:香港總商會、地產建設商會等)的成員身份」。