香港迪士尼樂園度假區(香港迪士尼)今日(2026年4月28日)公布2025財政年度業績,以及度假區的最新發展。(註:2025財年為2024年9月29日至2025年9月27日)
2025財政年度是香港迪士尼的重要里程碑,度假區迎來20周年慶典。在豐富多元的20周年活動及有效的產品與商業策略推動下,香港迪士尼持續錄得卓越的財務表現,收入、未扣除利息、稅項、折舊及攤銷前盈利(EBITDA)及淨利潤均接近歷史高位。
樂園全年入場人次合共750萬,酒店整體入住率約為80%。
2025財政年度主要財務摘要
•香港迪士尼錄得穩健的財務表現,淨利潤為5.36億港元,收入為86.94億港元,未扣除利息、稅項、折舊及攤銷前盈利(EBITDA)為19.89億港元。鑒於香港出境旅遊需求迅速恢復、宏觀經濟環境持續不確定,以及香港在2025年經歷極端天氣,訪港旅客的出行模式和到訪意欲均受影響。在此情況下,香港迪士尼的表現尤其值得肯定。
•總入場人次為750萬。賓客人均消費按年上升2%,創歷史新高。
•酒店業務持續靠穩,整體入住率增加6個百分點至79%。
•在2025財政年度完結前,香港迪士尼已向股東全數償還所有貸款,首次實現「零貸款」,反映其財務狀況穩健。
香港迪士尼樂園度假區行政總裁施保添表示:「我們穩健的業績表現,充分體現度假區的韌性,以及迪士尼品牌歷久彌新的吸引力。這些成果反映迪士尼品牌的強大力量,以及我們成功的業務策略,包括持續投放於區域市場推廣、創新體驗及優化季節性活動,而當中不少更是香港迪士尼獨有。隨着20周年慶祝活動展開,這項重要里程碑進一步吸引賓客,並鞏固我們在區內的國際旅遊領導地位。」
「這項逾20年累積以來的成果,有賴我們演藝人員的熱誠投入,以及賓客與迪士尼之間深厚而持久的情感連繫。」
2025財年其他重點成果
•20周年慶典吸引全球旅客:香港迪士尼於2025年6月推出慶祝活動「20周年奇妙派對」,當中包括自開幕以來最盛大的巡遊表演「迪士尼好友巡遊派對」、日間城堡表演「迪士尼好友Live:城堡派對」,以及夜間匯演「迪士尼星夢光影之旅:星空派對」。長達一年的慶祝活動更推出多款限定商品和餐飲,為本地和入境旅客帶來更精彩的體驗。
香港迪士尼持續在內地和其他主要市場開展全方位推廣活動,邀請賓客參與這場慶典,亦於主要市場包括東京、新加坡、首爾及馬尼拉舉辦旅遊商貿活動,進一步提升香港迪士尼在整個區域的吸引力。
•舉辦盛事並與各界合作推動「+旅遊」:為配合《香港旅遊業發展藍圖2.0》,香港迪士尼積極把握機會舉行盛事,並透過與本地主要旅遊景點和企業合作,創造協同效應以促進香港旅遊業。除20周年慶典外,香港迪士尼於2024年11月舉行年度跑步盛事10KWeekend,吸引近兩萬名跑手參加,於當時創下紀錄新高。活動參加者來自不同地方,其中每四名跑手中便有一人來自香港以外地區。
在與本港各界合作方面,香港迪士尼與旅遊業界推出世界知名藝人「演唱會+香港迪士尼」套票,深受賓客歡迎。同時,20周年慶典的市場推廣活動亦延伸至啟德體育園、昂坪360,以及香港國際機場等本地旅遊地標,為旅遊業創造協同效應。
•以創新娛樂節目提升賓客體驗:度假區整體賓客體驗評價創歷史新高,主要是由於樂園現有設施升級與沉浸式互動體驗,以更生動方法呈現迪士尼故事,同時帶動賓客重訪意欲。「森林河流之旅」經過重新構想並透過演藝人員主導的故事敘述方式和賓客進行互動,在社交平台上引起熱烈迴響。「米奇幻想曲」經翻新後重新開幕,加入升級技術和深受喜愛的迪士尼及Pixar電影《玩轉極樂園》全新場景。升級後,香港迪士尼可於該場地舉辦電影首映,例如於2025財年上映的迪士尼電影《史迪仔》與《神奇四俠:英雄第一步》,日後更可舉辦會議展覽及獎勵旅遊活動。另一項全新體驗是主題餐廳「領航者薈館」,融入迪士尼人氣電影《魔海奇緣》元素後重新登場。為配合香港的旅遊策略,全新餐廳亦提供清真認證食品。
•季節性活動持續吸引賓客:香港迪士尼繼續鞏固其香港旅遊業的獨特地位,成為慶祝節日例如萬聖節、聖誕節和跨年倒數的必到之處。於2025財年,「魔雪奇緣世界」於聖誕期間首度呈獻飄雪時刻,加上聖誕樹亮燈禮的無人機表演,以及「迪士尼聖誕音樂Live!」,成功於2024年12月帶動非本地入場人次創新高。
與香港同行20年:推動旅遊、經濟及社區發展
紥根香港,香港迪士尼持續為本地經濟與社區作出貢獻。作為20周年慶典的一部分,香港迪士尼推出多項社區計劃,以及合共超過1,000萬港元的捐款—包括500萬港元現金以支援醫院病童及青年發展,以及捐贈禮物予有需要人士。另外,度假區亦向社區送出超過20萬張樂園門票,數量較歷年平均增加一倍。
•香港旅遊及經濟的重要支柱:回顧過去20年的營運,香港迪士尼為香港帶來合共1,675億港元的增加本地生產總值,並為前線員工及旅遊業創造了合共342,100個就業機會,為本港整體經濟作出重大貢獻。香港迪士尼持續成為2025年最受歡迎的香港單一付費景點。
•為「奇妙締造者」創造就業機會:於2025財年,香港迪士尼僱用約9,000名全職及兼職員工,持續成為香港旅遊及家庭娛樂產業中最大僱主之一。
•持續社區服務:在過去20年來,香港迪士尼的演藝人員累計貢獻接近130,000個義工時數(即由演藝人員參與的義工活動),為社區帶來歡樂、支援與關懷。
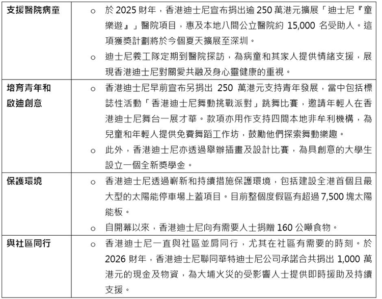
•社區工作亮點:

更多魔法正在醞釀中:獨一無二的Pixar主題娛樂體驗將於明年登場
香港迪士尼「20周年奇妙派對」慶典將持續舉行至6月7日,把握最後機會在派對完結前,體驗周年限定的慶祝活動,當中包括「迪士尼好友Live:城堡派對」、度假區史上最大型的巡遊表演「迪士尼好友巡遊派對」,以及璀璨夜間匯演「迪士尼星夢光影之旅:星空派對」。誠邀大家成為這個奇妙壓軸時刻的一份子!更多迪士尼魔法將於香港迪士尼陸續展開。
由5月上旬起,賓客將有機會於香港迪士尼的「魔雪奇緣世界」與雪人小白偶遇!華特迪士尼幻想工程研發部門透過運用強化學習科技的新一代機械人技術,為小白施展魔法並賦予生命。這位可自由走動的機械人角色,將以阿德爾王國特別親善大使的身份與大家見面。
從他行走的小動作,到互動的微神情,都彷彿小白直接從電影中走到現實世界——充滿生命力、好奇活潑、人見人愛。賓客可於「魔雪奇緣世界」中探索阿德爾王國,與小白驚喜偶遇,每一刻都令人融化。
6月12日起,一同投入PixarSummerFest!過一個充滿Pixar的好玩盛夏!一班廣受歡迎的Pixar好友準備好跟賓客去到邊,玩到邊—一同於「Pixar水花大街派對!」玩水玩濕身,入夜後他們更會在「迪士尼星夢光影之旅」上演前,送上全新「Pixar好友星空匯演」,以一個個關於友情的故事點亮星空。約定好賓客與一班熟悉的Pixar好友,由日到夜投入更大陣容、更大規模的Pixar世界!
這個夏日體驗正好配合備受期待的迪士尼及Pixar電影《反斗奇兵5》和Pixar40周年紀念,亦為香港迪士尼即將推出的全新Pixar主題娛樂體驗揭開序幕。
樂園的擴建工程亦正穩步推進,全新的Pixar主題及Marvel主題體驗將陸續登場。當中Pixar主題娛樂體驗將於明年開幕,為賓客帶來沉浸式劇場歷險之旅。賓客將與他們最喜愛的Pixar角色展開一段充滿歡樂與奇妙的旅程。透過尖端劇場科技,融合現實與虛擬環境,頌揚友誼的喜悅和玩樂的力量。
另一個香港獨有、嶄新的Marvel主題體驗將匯聚全新遊樂設施,加上沉浸式的娛樂及購物體驗。源自東尼史達對美好未來的願景,這區域集結了復仇者聯盟及其朋友聰明智慧的力量,展示他們最尖端的發明與科技。
香港迪士尼樂園度假區行政總裁施保添表示:「隨着多個重點市場的迪士尼粉絲群持續增長,加上一系列強勁且創新的體驗項目,香港迪士尼對長遠發展保持樂觀,並有信心繼續擔當香港及大灣區內國際旅遊目的地的重要角色。」

