手機版
客戶端
融媒體矩陣
微信視頻號
快手視頻號
今日頭條
郵箱
zgc_west@126.com
复制
繁
繁體
簡
簡體
訂報/續訂
|
廣告服務
|
PDF電子報
|
電子報
首頁
港聞
財經
證券
視聽
港深合作
評論
綜合
灣區
商社
文化
地方
新界專刊
專題
--
℃
滾動新聞:
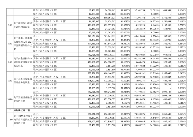
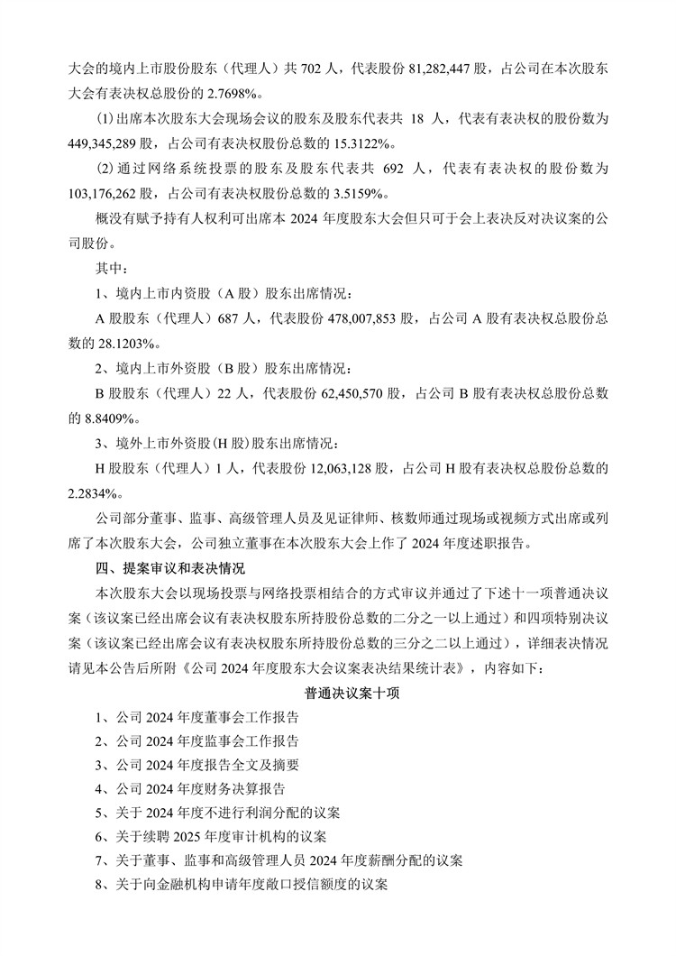
山東晨鳴紙業集團股份有限公司 2024年度股東大會決議公告
20:27
有片 | 鄭欽文首次擊敗薩巴倫卡挺進WTA四強
20:07
「互換通」增產品類型 合約期限延至30年 推LPR掛鈎互換合約
20:03
港深地名故事|深圳·寶安新橋地理志:上寮
19:59
立法會內會小組委員會完成審議國安附例 明日口頭匯報審議工作
19:52
阮國恒:未見關稅戰為銀行信貸風險帶來巨大負面影響
19:39
卡塔爾首相:可能撤回贈送特朗普飛機
19:23
法國前總統薩科齊獲准假釋並摘下電子鐐銬
19:08
首頁
>
財經
山東晨鳴紙業集團股份有限公司 2024年度股東大會決議公告
責任編輯:
王錦坤
2025-05-15 20:27:33
來源:
香港商報網
責任編輯:
王錦坤
推薦新聞
「互換通」增產品類型 合約期限延至30年 推LPR掛鈎互換合約
2025-05-15
分享
阮國恒:未見關稅戰為銀行信貸風險帶來巨大負面影響
2025-05-15
分享
倫敦豪宅SEVEN入場費近4000萬
2025-05-15
分享
證監會發布《上市公司募集資金監管規則》
2025-05-15
分享
【港商觀察】阿里系前大佬爭相踏足港股 螞蟻還會遠嗎?
2025-05-15
分享
24小時
7天
淘寶香港618明日正式開鑼 毋須湊單享85折優惠
金價連續下跌!網友直呼:虧麻了
「青島優品走進香港」暨產業帶跨境合作洽談會在港舉行
中國乒協闢謠劉國梁被抓
新一期六合彩15日晚攪珠 頭獎高達1000萬元
5·15起持香港特區護照可免簽入境阿聯酋30天 阿曼逗留時間延長至14日
【港商觀察】阿里系前大佬爭相踏足港股 螞蟻還會遠嗎?
李家超:中東之行成果豐碩 推動6方面成果 達成59項合作備忘錄和協議
商務部回應暫停17家美國實體不可靠實體清單措施
美國已調整對華加徵關稅
【港商觀察】美對華鋰電關稅大幅下調 寧德時代H股上市或「一石多鳥」
甲子婦幼同舟濟 穗番禺區與廣東醫科大學合作共建何賢紀念醫院萬博院區
中美日內瓦經貿會談聯合聲明
港商「億漫動創」於廣交會首發「IP物聯系統」
中戰會赴桂考察 共築中國—東盟人工智能合作新高地
湖南香港投融資對接洽談會在港舉行
中方發布會:中美經貿高層會談取得實質性進展 達成重要共識
17歲學生輕鐵兆康站遭搶劫 警15小時破案拘3人
商務部:中美取消91%的關稅 暫停24%關稅
「2025中國品牌價值500強」中英文榜單在深發布
香港商報PDF
股市