廣東省發展和改革委員會、省委宣傳部近日發出《關於公布2025年「粵信杯」優秀誠信微視頻和誠信案例的通知》,公布2025年「粵信杯」誠信微視頻和誠信案例徵集活動評選結果。
據悉,本次活動由省發展改革委、省委宣傳部聯合開展,旨在弘揚誠信文化。徵集活動分為誠信微視頻(劇情類、紀實類、動畫類)和誠信案例兩大項目4個類別,共收到全省各地各部門報送微視頻250個、案例261個。經評選,最終確定優秀誠信案例30個,劇情類、紀實類、動畫類優秀誠信微視頻各15個,並予以公布(詳見附件)。
其中,深圳市寶安區共有4項作品入選:寶安區委政法委、寶安區委宣傳部聯合報送的「信築基石 智創未來」獲評紀實類誠信微視頻,寶安區總工會報送的「職工誠信小課堂」獲評動畫類誠信微視頻;寶安區委政法委員會報送的「深圳市寶安區開展『信用+社區治理』激發共建共治共享新活力」、寶安區社會治理事務中心報送的「以信用構建預付式消費安全堡壘 守護消費誠信新生態」獲評誠信案例。(記者 昭朝)
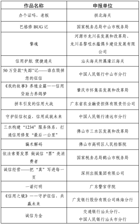
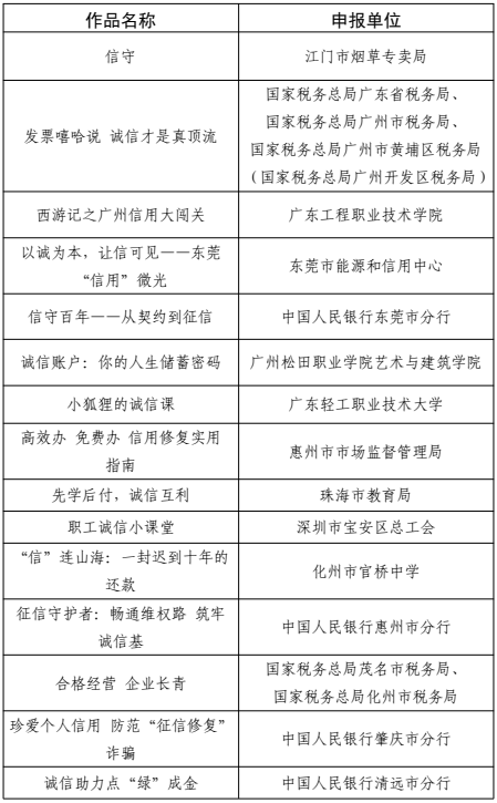
一、誠信微視頻
(一)劇情類

(二)紀實類

(三)動畫類

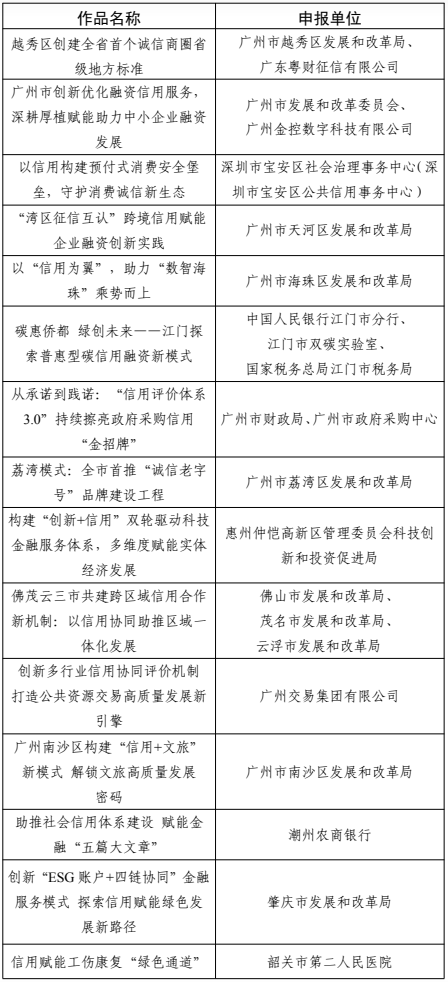
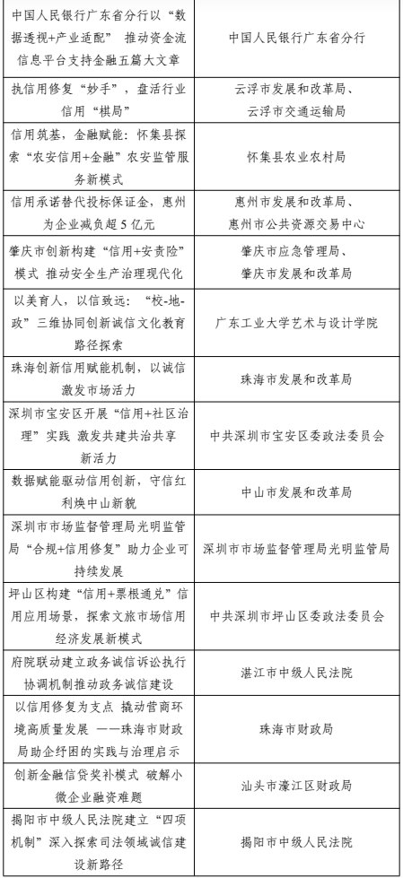
二、誠信案例

