香港商報
-- 天氣
外交部:請滯留同胞關注阿曼至國內航班信息

外交部:請滯留同胞關注阿曼至國內航班信息

責任編輯:王錦坤 2026-03-07 20:20:37 來源:香港商報網

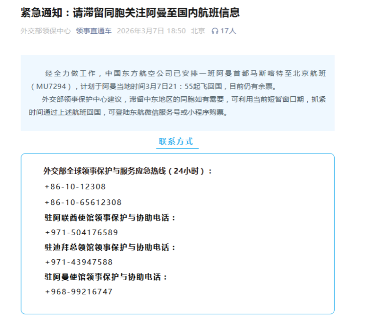
 據「領事直通車」今日(3月7日)消息,經全力做工作,中國東方航空公司已安排一班阿曼首都馬斯喀特至北京航班(MU7294),計劃於阿曼當地時間3月7日21:55起飛回國,目前仍有餘票。外交部領事保護中心建議,滯留中東地區的同胞如有需要,可利用當前短暫窗口期,抓緊時間通過上述航班回國,可登陸東航微信服務號或小程序購票。

A.png

責任編輯:王錦坤 外交部:請滯留同胞關注阿曼至國內航班信息
香港商報PDF

友情鏈接

承印人、出版人:香港商報有限公司 地址:香港九龍觀塘道332號香港商報大廈 香港商報有限公司版權所有,未經授權,不得複製或轉載。 Copyright © All Rights Reserved
聯絡我們

電話:(香港)852-2564 0768

(深圳)86-755-83518792 83518734 83518291

地址:香港九龍觀塘道332號香港商報大廈